티스토리 뷰
목차
안녕하세요. 오늘은 부산에서 대마도로 가는 히타카츠 이자하라 배편에 대해 알려드리겠습니다. 대마도는 한국에서 가까운 일본의 섬으로, 매력적인 여행지로 많은 사랑을 받고 있습니다. 특히 부산에서 출발하는 배편은 여행자들에게 매우 편리한 선택지입니다. 그럼, 대마도로 가는 배편에 대해 자세히 알아보겠습니다.
1. 부산에서 대마도로 가는 배편 소개
부산에서 대마도로 가는 배편은 주로 히타카츠와 이즈하라로 나뉘어 있습니다. 이 두 지역은 대마도의 주요 항구로, 각각의 매력이 다릅니다. 히타카츠는 대마도의 북쪽에 위치해 있으며, 이즈하라는 남쪽에 위치해 있습니다. 이 두 항구는 각각의 특색을 가지고 있어 여행자들에게 다양한 경험을 제공합니다.


2. 히타카츠와 이즈하라의 차이점
히타카츠는 대마도의 주요 상업 중심지로, 다양한 상점과 음식점이 밀집해 있습니다. 이곳에서는 대마도의 특산물인 '대마도 소바'와 '대마도 맥주'를 맛볼 수 있습니다. 반면, 이즈하라는 자연 경관이 아름다워 관광 명소가 많습니다. 특히, 이즈하라에는 유명한 '와타즈미 신사'와 '카네다 성'이 있어 역사적인 탐방을 즐길 수 있습니다.

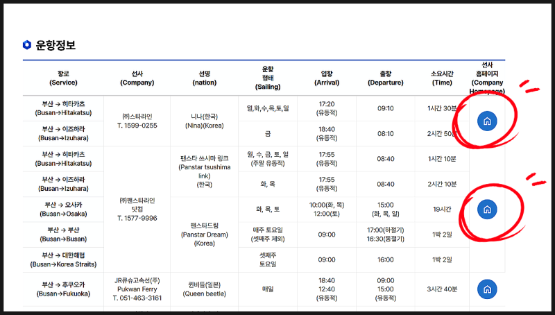
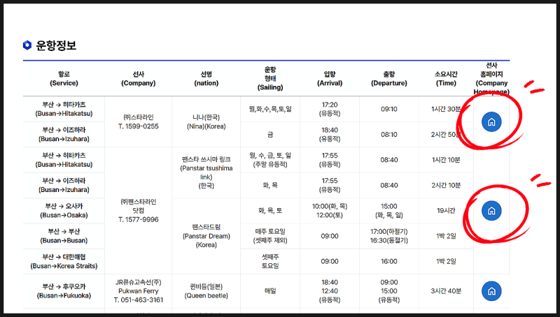
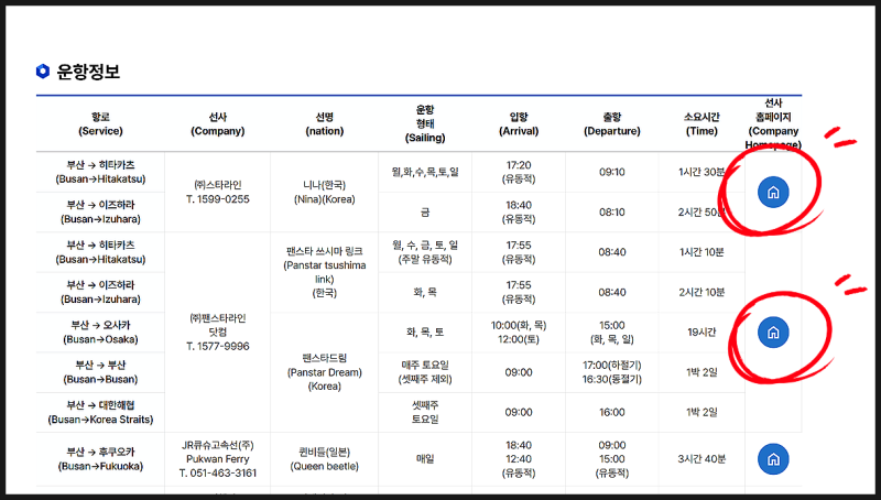
3. 주요 배편 운영사 및 스케줄
부산에서 대마도로 가는 배편은 주로 'Nina'와 'Panstar' 두 회사에서 운영하고 있습니다. 이들 회사는 매일 정기적으로 배를 운항하며, 소요 시간은 약 1시간 10분에서 3시간 이상까지 다양합니다. 특히, 주말이나 공휴일에는 배편이 혼잡할 수 있으니 미리 예약하는 것이 좋습니다. 아래는 주요 배편의 스케줄입니다.

| 부산 | 히타카츠 | 1시간 10분 | Nina |
| 부산 | 이즈하라 | 2시간 30분 | Panstar |
더 자세한 정보는 각 회사의 홈페이지를 통해 확인할 수 있습니다.

4. 대마도 여행의 매력
대마도는 아름다운 자연 경관과 함께 다양한 문화 체험을 제공합니다. 특히, 대마도의 해변은 맑고 깨끗하여 여름철에는 많은 관광객들이 찾습니다. 또한, 대마도는 일본의 전통 문화와 한국의 영향을 동시에 느낄 수 있는 독특한 장소입니다. 여행 중에는 대마도의 전통 시장을 방문하여 현지 음식을 맛보는 것도 추천드립니다.



5. 여행 준비 및 팁
대마도로 여행을 계획할 때는 몇 가지 준비물이 필요합니다. 여권은 필수이며, 일본의 통화인 엔화도 미리 준비해두는 것이 좋습니다. 또한, 대마도는 한국과 시차가 없기 때문에 시차에 대한 걱정은 없습니다. 여행 중에는 대중교통을 이용하거나 자전거를 대여하여 섬을 탐방하는 것도 좋은 방법입니다.
6. 자주 묻는 질문(FAQ)
- Q: 대마도에서 숙소는 어떻게 예약하나요? A: 대마도에는 다양한 숙소가 있으며, 미리 인터넷을 통해 예약할 수 있습니다. 호텔, 민박, 게스트하우스 등 선택의 폭이 넓습니다.
- Q: 대마도에서 꼭 가봐야 할 곳은 어디인가요? A: 와타즈미 신사, 카네다 성, 그리고 대마도의 해변은 꼭 방문해보시길 추천드립니다.
부산에서 대마도로의 여행은 짧은 시간 안에 일본의 매력을 느낄 수 있는 좋은 기회입니다. 배편을 이용하여 편리하게 여행을 즐기시길 바랍니다.



'돈 버는 핫이슈 정보' 카테고리의 다른 글
| 화성 온누리상품권 완벽 가이드: 디지털 상품권 다운로드, 현명한 소비와 혜택 총정리 (2) | 2025.04.10 |
|---|---|
| 2025년 대한민국 전세자금대출 받는 방법 완벽 가이드 (0) | 2025.04.10 |
| 나혼자산다 정재광이 극찬한 순심이네 크림단팥빵 (0) | 2025.04.07 |
| OKX 신규 가입 혜택 총정리: 최대 60,000 USDT 리워드와 수수료 할인 받는 법! (0) | 2025.04.04 |
| 인천시 아이꿈수당 신청 방법 및 혜택 총정리 (0) | 2025.04.02 |

